목차
1. 2024.01.08 - [BackEnd/Java] - [JAVA] 조건문, 반복문을 이용한 문제 풀이 1(윤년 계산기)
2. 2024.01.08 - [BackEnd/Java] - [JAVA] 조건문, 반복문을 이용한 문제 풀이 2(주사위 게임)
3. 2024.01.08 - [BackEnd/Java] - [JAVA] 조건문, 반복문을 이용한 문제 풀이 3(배수 판별기)
4. 2024.01.08 - [BackEnd/Java] - [JAVA] 조건문, 반복문을 이용한 문제 풀이 4(청구 금액 계산기)
5. 2024.01.08 - [BackEnd/Java] - [JAVA] 조건문, 반복문을 이용한 문제 풀이 5(다독왕)
6. 2024.01.08 - [BackEnd/Java] - [JAVA] 조건문, 반복문을 이용한 문제 풀이 6(피보나치 수)
7. 2024.01.08 - [BackEnd/Java] - [JAVA] 조건문, 반복문을 이용한 문제 풀이 7(출입증)
8. 2024.01.08 - [BackEnd/Java] - [JAVA] 조건문, 반복문을 이용한 문제 풀이 8(방정식)
9. 2024.01.08 - [BackEnd/Java] - [JAVA] 조건문, 반복문을 이용한 문제 풀이 9(숫자 맞추기 게임)
10. 2024.01.08 - [BackEnd/Java] - [JAVA] 조건문, 반복문을 이용한 문제 풀이 10(만원의 행복)
11. 2024.01.08 - [BackEnd/Java] - [JAVA] 조건문, 반복문을 이용한 문제 풀이 11(은행)
자바의 조건문, 반복문을 이용한 문제 풀이를 진행해보겠습니다~
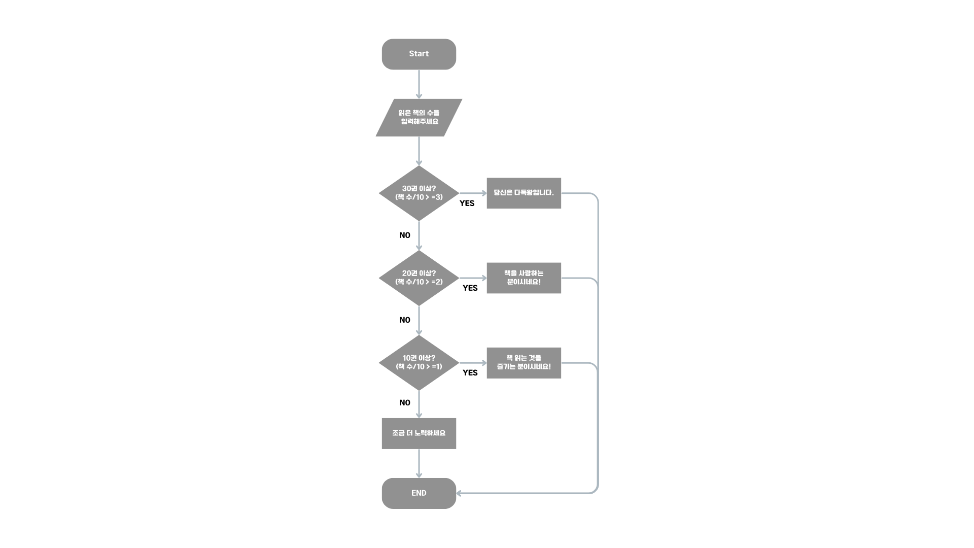
문제 5) 다독왕
1년동안 읽은 책 수에 따라 멘트를 출력하는 프로그램을 작성하시오.
책 수를 입력받아, 10권 미만일 경우 "조금 더 노력하세요"를 출력,
10권 이상 20권 미만일 경우 "책 읽는 것을 즐기는 분이시네요!"를 출력,
20권 이상 30권 미만일 경우 "책을 사랑하는 분이시네요!"를 출력,
30권 이상일 경우 "당신은 다독왕입니다!"를 출력한다.
조건) Switch-case문을 사용하여 작성할 것
👉 출력방법
1. 책의 권수를 입력하세요 → [숫자 입력]
2. 10권 미만일 경우 "조금 더 노력하세요"를 출력
3. 10권 이상 20권 미만일 경우 "책 읽는 것을 즐기는 분이시네요!"를 출력
4. 20권 이상 30권 미만일 경우 "책을 사랑하는 분이시네요!"를 출력
5. 30권 이상일 경우 "당신은 다독왕입니다!"를 출력
👉 문제 풀이를 위한 Flow Chart
![]() |
👉 문제 해답 코드
import java.util.Scanner; public class GoodReader { public static void main(String[] args) { Scanner sc = new Scanner(System.in); System.out.print("읽은 책 수를 입력하세요 : "); int book = sc.nextInt(); switch(book/10) { case 2: System.out.println("책을 사랑하는 분이시네요!"); break; case 1: System.out.println("책 읽는 것을 즐기는 분이시네요!"); break; case 0: System.out.println("조금 더 노력하세요"); break; default: System.out.println("당신은 다독왕입니다!"); } sc.close(); } }
👉 코드 해설
1. 입력을 위한 java.util의 Scanner 클래스를 가져온다.
2. 인스턴스 생성 후 읽은 책의 수를 입력받고 변수 book에 저장한다.
3. 조건문을 통해 book/10의 값의 결과 값을 확인한다.
3-1) 2라면, "책을 사랑하는 분이시네요!" 문구 출력
3-2) 1이라면, "책 읽는 것을 즐기는 분이시네요!" 문구 출력
3-3) 0이라면, "조금 더 노력하세요" 문구 출력
3-4) 모두 만족하지 않는다면 "당신은 다독왕입니다!" 문구 출력
문제 풀이 시 switch-case문을 사용해 case별로 조건을 주고 break를 통해 해당 조건문을 벗어나도록 만듭니다.
swtich-case 문을 이용할 때에는 break를 넣어줘야 원하는 위치에서 멈출 수 있다는 것 꼭 알아두셔야합니다!!
혹시나 코드를 보고 좀 더 간단하게 풀이하실 수 있는 분들은 답글 부탁드려요!!!!
많은 분들의 피드백은 언제나 환영합니다! 많은 댓글 부탁드려요~~

'BackEnd > Java' 카테고리의 다른 글
| [JAVA] 조건문, 반복문을 이용한 문제 풀이 7(출입증) (0) | 2024.01.08 |
|---|---|
| [JAVA] 조건문, 반복문을 이용한 문제 풀이 6(피보나치 수) (0) | 2024.01.08 |
| [JAVA] 조건문, 반복문을 이용한 문제 풀이 4(청구 금액 계산기) (1) | 2024.01.08 |
| [JAVA] 조건문, 반복문을 이용한 문제 풀이 3(배수 판별기) (0) | 2024.01.08 |
| [JAVA] 조건문, 반복문을 이용한 문제 풀이 2(주사위 게임) (0) | 2024.01.08 |
